Autor: Dejan Milovac, Istraživački centar MANS
U periodu od 2015. do 2019. godine, ruski biznismeni, braća Pavel i Valerij Zadorin, uspjeli su da u Crnu Goru unesu najmanje 15 miliona eura, koristeći kompleksnu mrežu ofšor kompanija sa Britanskih Djevičanskih Ostrva, Kipra, Belizea i Velike Britanije. Taj novac je preko fiktivnih zajmova domaćim kompanijama ulagan u kupovinu i izgradnju luksuznih nekretnina na crnogorskom primorju. Od tog iznosa, najmanje tri miliona dolara je uložio rođak braće Zadorin, Lev Čerepov, koji se povezuje sa ruskim ministrom unutrašnjih poslova.
Kompanije, koje su na taj način finansirane, poslužile su za kupovinu tivatskog hotela “Mimoza”, izgradnju luksuznog hotela “La Perla” i plažnog bara pod prestižnim brendom “Nikki Beach”, takođe u Tivtu, kao i restorana “Adriatica” u Kamenarima, ali na desetine hiljada kvadrata objekata i zemljišta, uglavnom u Bokokotorskom zalivu.
Sve do svirepog ubistva 2018. zvanični vlasnik imperije braće Zadorin bila je ukrajinska državljanka Anastasija Lašmanova.
Braća Zadorin posjeduju jednu od najvećih kompanija za uvoz i izvoz pića i luksuznih proizvoda u Rusiji – “Aroma Trade House” koja je takođe 2016. bila predmet istaživanja u okviru Panama papira zbog sumnje u pranje novca preko povezanih kompanija.
Do dokumentacije koja ukazuje na sumnje o pranju novca na crnogorskom primorju došao je Istraživački centar MANS-a u okviru globalne istrage Pandora papiri – Rusija (Pandora Papers Russia) koju vodi Međunarodni konzorcijum istraživačkih novinara – ICIJ.

Ofšor mreža i milionske transakcije
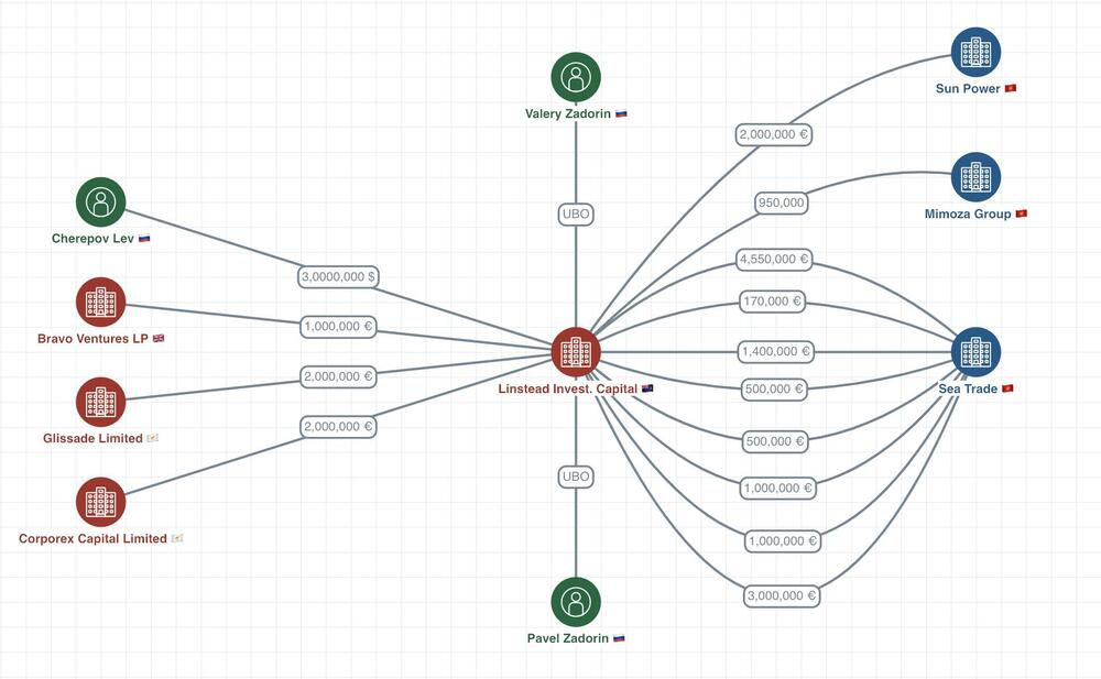
Kompanija “Linstead Investments Capital Limited” sa Britanskih Djevičanskih Ostrva poslužila je braći Zadorin kako glavno sredstvo za ubacivanje novca u poslove sa nekretnima u Crnoj Gori. U periodu od 2015. do 2019. godine, ova kompanija je zaključila najmanje deset ugovora o zajmu sa crnogorskim kompanijama koje su osnivala braća Zadorin. Tako je na račune tivatskih kompanija “Sea Trade”, “Sun Power” i “Mimoza Group”, uplaćeno najmanje 15 miliona eura kroz ugovore o zajmu koje su ove kompanije sklapale sa pomenutom ofšor kompanijom.

Kao formalni osnivač domaćih kompanija ispred braće Zadorin, ugovore o ovakvim zajmovima najčešće je potpisivala ukrajinska državljanka Anastasija Lašmanova. U dokumentaciji koju je analizirao Istraživački centar MANS-a, Lašmanova se pojavljuje kao pravni zastupnik Zadorina u većini poslova sa nekretninama, sve do njenog ubistva u maju 2018. godine.
Sa druge strane, dokumenta analizirana u okviru istrage Pandora papiri pokazuju da su iza ofšor kompanije “Linstead Investments Capital Limited”, preko koje je unošen novac u Crnu Goru, takođe bila braća Zadorin.
Dokumentacija pokazuje da su neke od crnogorskih kompanija braće Zadorin uzimale kredite i kod domaćih banaka, da bi kasnije te dugove preuzimala kompanija “Linstead”.
Odakle je stizao novac koji je na ovaj način unošen u Crnu Goru?
Podaci iz Pandora papira pokazuju da je “Linstead” svoj kapital obezbjeđivala takođe pozajmljujući novac od drugih ofšor kompanija, ali i pojedinaca. Tako je u periodu od 2014. do 2016. godine “Linstead” pozajmio najmanje pet miliona eura od kompanija koje su registrovane na Belizeu, Kipru i Velikoj Britaniji.
Još tri miliona američkih dolara je Zadorinima uplatio Čerepov Lev, rođak braće Zadorin za koga ruski israživački mediji tvrde da ima bliske veze sa aktuelnim ministrom unutrašnjih poslova Rusije, Vladimirom Kolokotsevim.
Dokumentacija o ovim poslovima koju je analizirao MANS pokazuje da crnogorske kompanije većinu novca koji im je uplaćen nisu vratile, već da je njihov dug prema “Linsteadu” preuzela treća kompanija pod nazivom “Aviva Holding ltd”. Iza ove kompanije je takođe stajala porodica Zadorin. Sa druge strane, dugove “Linsteada” su preuzimale druge ofšor kompanije sa Belizea koje su brzo nakon toga gašene.
Luksuzne nekretnine širom Bokokotorskog zaliva
Pojedinačno najviše novca preko ove ofšore šeme je unijeto u tivatsku kompaniju “Sea Trade” koja danas u posjedu, preko povezanih firmi, ima blizu 15.000 metara kvadratnih objekata i blizu 45.000 kvadrata zemljišta u Tivtu, Kotoru, Herceg Novom i Budvi.
Kroz četiri ugovora o zajmu, za samo tri godine na račune ove kompanije je uplaćeno preko 12 miliona eura. Taj novac je poslužio za kupovinu nekretnina i izgradnju novih objekata. U vlasništvu ove kompanije je luksuzni tivatski kondo hotel “La Perla”, sa kupalištem pod prestižnim brendom “Nikki Beach”, zatim atraktivni plažni restoran “Adriatica” u Kamenovu, ali i više individualnih vila u Krašićima, Orahovcu u opštini Kotor i Budvi.

Jedan on najvećih projekata ove kompanije je svakako kondo hotel “La Perla” sa atraktivnim plažnim barom u Đuraševićima, u opštini Tivat. Građevinske radove na izgradnji ovog objekta je od 2016. do 2019. godine izvodila podgorička kompanija “Bemax”, a prema podacima sa njihovog sajta, to je Zadorine koštalo 3,5 miliona eura.
Kompanija “Sea Trade” je za blizu milion eura postala i vlasnik parcela u Kamenarima na kojima se danas nalazi plažni bar i restoran “Adriatica”.
Konačno, ovu kompaniju je u martu 2022. godine preuzela kompanija “Dukley Hotels” koju kontroliše Neil Emilfarb, vlasnik “Stratex Grupe”.
Druga kompanija braće Zadorin, “Sun power” koja je preko ofšor mreže “pozajmila” najmanje dva miliona eura a u Crnoj Gori posjeduje preko 22.000 kvadrata zemljišta i oko 10.000 metara kvadratnih, pretežno poslovnog prostora. Kompanija je vlasnik nedavno otvorenog šoping centra na Jadranskoj magistrali, u blizini tivatskog aerodoma.
Poslovi sa Veselinom Barovićem
Treća crnogorska kompanija braće Zadorin je “Mimoza Group” iz Tivta, osnovana je 24. septembra 2015. godine. Samo četiri dana nakon toga, 29. septembra sklopljen je ugovor o kupovini hotela “Mimoza” u Tivtu koji je do tada bio u većinskom vlasništvu crnogorskog biznismena Veselina Barovića i srpskog državljanina Đorđija Nicovića.
Hotel je prodat za iznos od 6,35 miliona eura kompaniji koja do tada nije imala ni eura na računu. Prema podacima do kojih je došao MANS, kompletan iznos je isplaćen do kraja 2015. godine. U Pandora papirima nema infomacija odakle je došao taj novac, ali se navodi da je ova kompanija 2017. godine od “Linsteada” dobila pozajmicu od blizu milion eura.
U firmi “Mimoza group” trenutni vlasnici su Lilia Kail, supruga Leva Čerepova, rođaka braće Zadorin koja ima 75 odsto vlasništva, dok ostalih 25 odsto pripadaju Blagoju Pekoviću iz Tivta. Ova kompanija je srušila stari hotel “Mimoza” uz planove za izgradnju novog. Postojala je inicijativa da stari hotel bude zaštićen kao kulturno dobro, ali je srušen prije nego što je odluka o tome donijeta.
Ko su braća Zadorin?
Braća Zadorin u Rusiji posjeduju jednu od najvećih kompanija za uvoz i izvoz pića i luksuznih proizvoda. Njih je 2016. godine RISE Moldova, istraživački centar iz Moldavije, istraživao zbog Panama papira, kada je otkriveno da su prali novac preko ofšor kompanija na sličan način kao što je uspostavljena matrica u Crnoj Gori.
Igor Čujan, bivši saradnik braće Zadorin u Rusiji koji je tamo nelegalno stekao milione, uhapšen je 1. oktobra 2021. u Tivtu, po potjernici moskovskog Interpola, a protiv njega je u Rusiji 2018. godine pokrenut krivični postupak zbog krivičnog djela “davanje/primanje mita u profitnoj organizaciji, izvršeno u cilju svjesnog i voljnog preduzimanja protivpravnih radnji i krivičnog djela organizovanje zloupotrebe službenog položaja usljed čega su nastupile teške posljedice”.
Čujan je zajedno sa Pavelom Zadorinom bio u firmi “National Sports Foundation” (NSF), koja je imala značajne koristi od uvoza duty-free alkohola i cigareta devedesetih, tokom kojih je Zadorin više puta privođen, a 1996. godine i uhapšen sa još trojicom saradnika zbog optužbi za otmicu i iznudu. Tada je uspio da izađe iz istražnog zatvora, ali slučaj nikada nije priveden kraju.
Pavel je tada kao potpredsjednik NSF-a predstavljao interese partnera, među kojima je bio već pomenuti rođak Zadorinovih – Lev Čerepov. Sredinom devedesetih već je imao nekoliko kompanija u Rusiji, od kojih se najviše isticala VIP Reality LLC, koja se bavila nekretninama.
Zadorini su kupili terminal Seljatino 2014. godine, glavni objekat za carinjenje uvezenog alkohola koji se nalazi izvan Moskve. Proekt media, ruski istraživački medijski centar, pisao je da su Seljatinovi bivši vlasnici pristali na prodaju samo pod pritiskom Igora Čujana, koji je tada bio šef ruske Federalne službe za regulisanje tržišta alkohola, koga su njihovi izvori identifikovali kao ličnog prijatelja Zadorinovih.
Isti portal povezuje Čerepova i njegovu suprugu Lilia Kail sa porodicom ruskog ministra unutrašnjih poslova, opisujući poslove sa nekretninama između te dvije porodice.
Tragičan kraj Lašmanove
Jedan od fiktivnih vlasnika kapitala kompanija u Crnoj Gori za braću Zadorin bila je između ostalih i ukrajinska državljanka Anastasija Lašmanova.
Ona je bila ovlašćeni zastupnik, izvršni direktor i vlasnik nekoliko njihovih kompanija, uključujući i pomenute “Sun Power”, “Sea Trade” i “Mimoza group”, dok nije ubijena u maju 2018. godine od strane bivšeg momka Arsenija Stanovića, sina Zorana Stanovića – bivšeg komandira ekspoziture Granične policije na tivatskom aerodromu.
Viši sud je Arsenija Stanovića osudio na 15 godina zatvora zbog ubistva Lašmanove, a njegov advokat Zoran Piperović tada je najavio žalbu Apelacionom sudu.
Stanović je bio i jedan od tri službenika policije pod posebnom lupom inspektora Unutrašnje kontrole, koji su provjeravali istinitost podataka koje su unijeli prilikom predaje dokumentacije. Tada je otkriveno da je Zoran Stanović sakrio da posjeduje stan u zgradi “Tre Canne” u Budvi, gdje je Anastasija Lašmanova posjedovala kozmetički salon.
Braća i u programu za ekonomsko državljanstvo
U decembru 2021. godine objavljeno je da se na listi razvojnih projekata u oblasti poljoprivrede nalazi i plantaža jabuka u pljevaljskom selu Vrulja, koja je planirana investicija kompanije “Platinum distribution”, sa sjedištem u Tivtu, čiji je vlasnik upravo porodica Zadorin. U nju će, kako se tada navelo, biti uloženo najmanje tri miliona eura.








0 Comments